-
今日头条: 事关你我 这些住房公积金热点问题解答来了
住房公积金制度惠及的人群越来越广,市民在办理住房公积金缴存、提取、贷款等过程中,会遇到一些日常问题。4月10日,市住房公积金管理中心就市民咨询较多的热点问题进行整理和解答。问:甲是2025年12月办理的银行商业贷款,现在能办理商转公业务了吗?答:缴存职工于2025年3月1日以前通过商业银行发放的商业...
-
北京租房提取公积金全部按月提取 额度每月增至2000元
-
北京住房公积金中心:京籍多孩家庭可贷款额度上浮40万元,最高可贷到160万
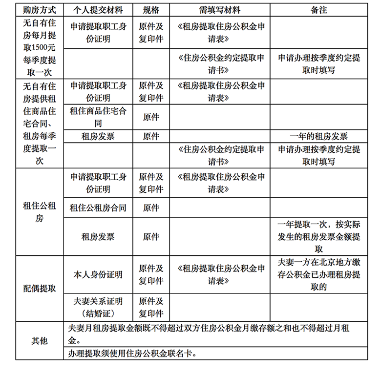
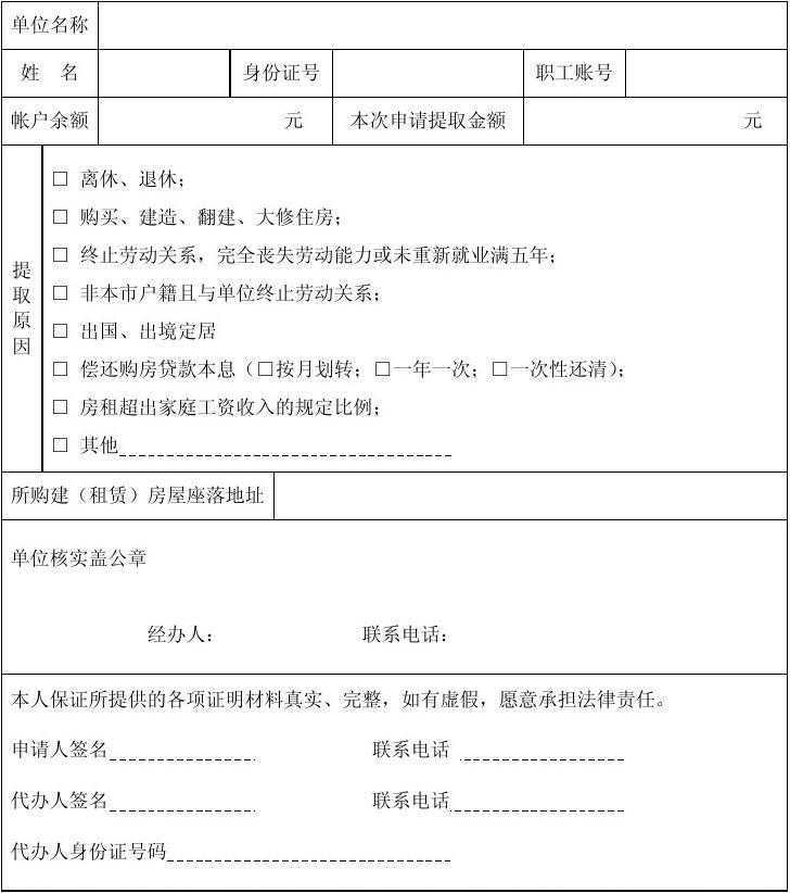
住房公积金代办
-
特快!315曝光辣条之脏,各方连夜出手!网友哭声一片
-
公积金可以提取到数字人民币钱包 成都住房公积金实现主要业务场景数字人民币应用全覆盖
-
五线城市事业单位员工,每月究竟能赚多少钱?
-
忻州市调整2025年度住房公积金缴存基数和缴存比例
-
宁波试点一手房“交房即办证”,最快在楼盘交付当天就能办出产权证!附详细操作流程图
-
开滦集团旗下4家矿业公司3天收6张行政处罚单
-
酒业观察|贵州酱酒产区之变,从扩容到“提质增效”
-
因工作变动,刘辉辞去亳州市人民政府副市长职务
-
提取、贷款、异地转移接续… 图文并茂为你详解太原市“手机公积金”APP使用教程!
-
襄阳首批10家住房公积金旗舰店正式揭牌运营
-
国管公积金:提高北京租房提取额度至每人每月2000元
-
五地牵手实现“互认互提” 自贡公积金买房有新变化
公积金提取方法
已经是最底部了~



