
中国基金报记者丁汀
据悉,证大财富旗下上海证大投资咨询有限公司今日向全体员工下发了《关于上海证大投资咨询有限公司提前终止全体员工劳动合同关系的通知》。通知中称,即日起公司暂停放贷业务,并决定提前终止公司总部及下属全部分公司人员劳动合同。消息人士称,上海证大投资咨询有限公司在全国约有125家分公司,员工数千人。
巨头突然宣布停止贷款业务
称原因是“根据监管要求”
8月12日,证大财富旗下上海证大投资咨询有限公司向全体员工发邮件称,根据政府监管要求,即日起公司暂停所有贷款新增业务,保留正常的贷款催收,并决定提前终止公司总部及下属全部分公司人员劳动合同。
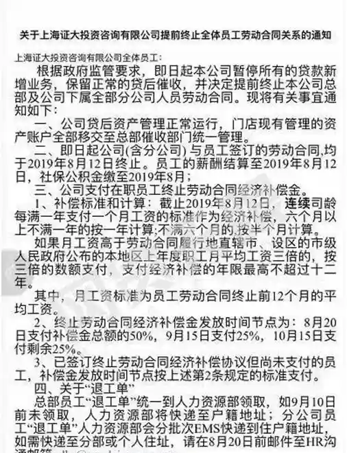
下图为网上流传的邮件正文:

上述邮件在圈内引起广泛讨论,对于“监管要求”具体内容众说纷纭,有相关人士猜测,可能是“上海金融办预清退所有P2P”。
在行业逐渐被危机清退和监管清退的大背景下,去年底,由国资控股的板凳理财成为首个被清退的上海P2P平台,清退理由是存量资金过小。而今年以来,也不断有消息称,上海将开始批量清退P2P平台,尤其是“小而难”的P2P平台。不过,一直以来,并未有明确的大动作。
公开资料显示,上海证大投资咨询有限公司成立于2011年,注册资本1960万元,法定代表人为张艳华,公司股东为上海证大金融信息服务有限公司、上海澈舜商务咨询有限公司及张艳华。不过根据股权穿透,其实际控制人为证大集团创始人戴志康。
据悉,证大集团业务涵盖金融、文化、投资和公益等四大板块。此次宣布暂停业务的上海证大投资咨询有限公司,隶属于上海证大金融信息服务有限公司。
将解散所有员工
或达数千人
此次事件波及面较广。证大咨询此前曾对外宣称,在全国70多个城市布局了125家信贷咨询服务机构。据业内人士粗略估计,上海证大投资咨询的员工人数或在5000人以上。
上述邮件中,也提及了劳动合同经济补偿金、退工单等具体问题。邮件正文内容如下:
上海证大投资咨询有限公司全体员工:
根据政府监管要求,即日起本公司暂停所有的贷款新增业务,保留正常的贷后催收,并决定提前终止本公司总部及公司下属全部分公司人员劳动合同。现将有关事宜通知如下:
一、公司贷后资产管理正常运行,门店现有管理的资产账户全部移交至总部催收部门统一管理。
二、即日起公司(含分公司)与员工签订的劳动合同,均于2019年8月12日终止。员工的薪酬结算至2019年8月12日,社保公积金缴至2019年8月。
三、公司支付在职员工终止劳动合同经济补偿金。
1、补偿标准和计算:截止2019年8月12日,连续司龄每满一年支付一个月工资的标准作为经济补偿,六个月以上不满一年的按一年计算不满六个月的,按半个月计算。
如果月工资高于劳动合同履行地直辖市、设区的市级人民政府公布的本地区上年度职工月平均工资三倍的,按三倍的数额支付,支付经济补偿的年限最高不超过十二年。
其中,月工资标准为员工劳动合同终止前12个月的平均工资。
2、终止劳动合同经济补偿金发放时间节点为:8月20日支付补偿金总额的50%,9月15日支付25%,10月15日支付剩余25%。
3、已签订终止劳动合同经济补偿协议但尚未支付的员工,补偿金发放时间节点按上述第2条规定的标准支付。
四、关于“退工单”
总部员工“退工单”统一到人力资源部领取,如9月10日前未领取,人力资源部将快递至户籍地址;分公司员工“退工单”人力资源部会分批次EMS快递到住户籍地址,如需快递至分部或个人住址,请在8月20日前邮件至HR沟通邮箱。
五、关于离职交接手续
员工应按本公司规定和要求向公司的职能人员移交资料和进行离职前的账户审计工作;未按规定进行离岗前工作交接的,公司有权暂缓支付经济补偿金;如造成公司损失的,将承担赔偿责任。
集团旗下另一P2P平台也宣布停止贷款新增业务
短短一日之内,发生如此剧变,令人瞠目。
捞财宝发布公告称,因捞财宝存管合作方华瑞银行自身业务调整,华瑞银行单方面决定在2019年8月13日起终止存管合作。
公告称基于合规要求,平台停止新增业务。因支付通道同时关闭,即日起,平台停止充值服务与债权转让服务,但提现功能正常。
记者查询官网发现,截至2019年7月,捞财宝累计交易金额296.37亿元,借贷余额49.96亿元,体量不小。而从其披露的财务审计报告显示,2016年、2017年捞财宝连续两年实现盈利,净利润分别为2811万元和2144万元。

今日网上还流传一封证大董事长给全员的内部信,信中披露了平台经营现状,还表示,目前公司正在与监管沟通兑付方案,在最终方案确定后尽快向全员公布;在兑付方案没有最终确定前,暂时以债权的实际回款兑付。债权按月还款。按照债权还款时间,第一次还款是8月16日起五个工作日内。公司在尽一切可能进行资产清收,并且在努力尝试各种新的清收方式,尽力提高每月平均回款率。
天眼查数据显示,“捞财宝”平台于2015年7月28日上线,是隶属上海证大爱特金融信息服务有限公司的互联网金融平台,证大财富旗下成员。
“
Chinafundnews
